Friday April 2026

হটলাইন

সেবা এবং ধাপ

নং শিরোনাম সেবার ধাপ কার্যকলাপ
  
নামজারী-জমাখারিজ আদেশের নকল প্রদানের দেখুন
নামজারী-জমাখারিজ দেখুন
অর্পিত সম্পত্তি ব্যবস্থাপনার ধাপসমূহ দেখুন
হাট-বাজারের চান্দিনা ভিটি একসনা বন্দোবস্তের দেখুন
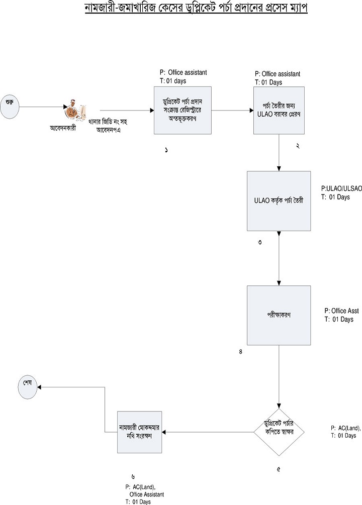
নামজারী-জমাখারিজ কেসের ডুপ্লিকেট পর্চা প্রদানের দেখুন
ভুমিহীনদের মাঝে খাস জমি বন্দোবস্ত দেখুন
দেখছেন ১ থেকে ৬ পর্যন্ত, মোট ৬ এন্ট্রি

এক্সেসিবিলিটি

স্ক্রিন রিডার ডাউনলোড করুন